Principe de fonctionnement
HelloAsso est une plateforme permettant de faire la promotion d’une activité associative, et notamment de gérer les inscriptions des adhérents, le paiement des cotisations et la génération des cartes de membres.
Le gestionnaire de l’association peut, dans HelloAsso, créer des campagnes d’adhésion auxquelles sont associées des identifiants appelés slug(s).
Quand un adhérent a cotisé via un formulaire (slug) donné, HelloAsso peut envoyer un message vers une URL choisie par le gestionnaire de l’association. Ce message est une requête HTTP POST dont le contenu est un texte json. Ce texte contient : les informations de l’adhérent, le slug de la campagne, le montant cotisé, et le montant des dons éventuels.
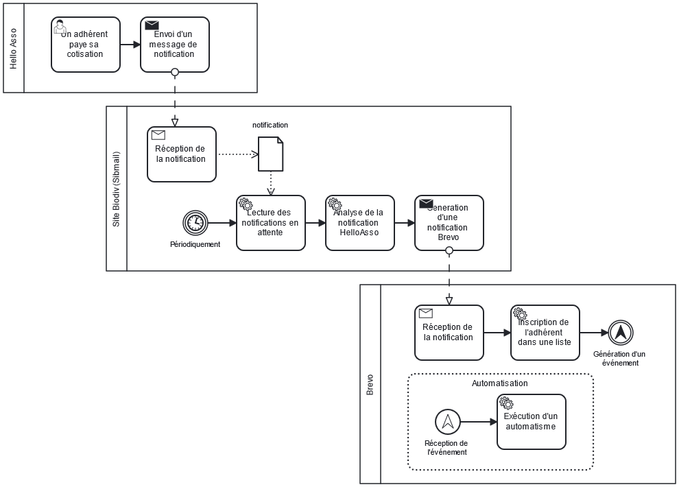
L’idée est d’utiliser le message HelloAsso pour enregistrer des informations dans Brevo concernant cette adhésion. Dans ce processus, le site Biodiv, par le biais du plugin Sibmail, sert de passerelle, en traduisant le message HelloAsso en requête Brevo. L’architecture est illustrée ci-dessous.
Paramétrer HelloAsso
La première étape consiste à définir, pour votre organisation, une URL de votre site Biodiv qui recevra la notification HelloAsso. Cette url est https://monsite.fr/helloasso.php. Elle recevra les messages de toutes vos campagnes d’adhésion et les enregistrera sur votre site.
Pour chaque campagne créée, vous devrez noter le nom court (ou slug) du formulaire associé. Vous aurez besoin de cette information pour déterminer la requête qui sera adressée à Brevo.
Important : Un pirate connaissant cette URL pourrait tenter de se faire passer pour HelloAsso et générer de faux messages vers votre site. En cas de succès, ceci pourrait propager de fausses adhésions vers Brevo. Pour minimiser ce risque, il est recommandé :
- de renommer
helloasso.phpen un nom que vous seul connaîtrez - de déclarer ce nouveau nom à helloAsso au lieu de
helloasso.php - de choisir des noms courts de formulaires (slug) impossibles à deviner
Par exemple, l’enregistrement de l’URL sur le site HelloAsso pourra ressembler à ceci :
Paramétrer Sibmail
Pour transformer une notification HelloAsso en notification Brevo, Sibmail doit pouvoir associer à un slug les identifiants de deux listes Brevo : l’une accueillera les adhérents, l’autre accueillera les donateurs. Le paramétrage s’effectue par modification manuelle du fichier config/helloasso.json. Par exemple :
Le fichier ci-dessus indique que :
- pour le formulaire de slug
kW4fp_6gqS, les listes adhérents et donateurs sont respectivement les 4 et 5 - pour le formulaire de slug
adX78gfErSQgg, elles sont les 12 et 17.
Enfin, pour que la propagation fonctionne, il vous faut l’activer via le menu de configuration du plugin Sibmail dans l’espace privé de votre site.
